根据浙消专委办2025年第29号《浙江省人员密集场所动火作业和建筑保温材料安全隐患专项整治工作核心监测指标》的通知要求,我校安全保卫部牵头,联合后勤服务管理处、基本建设管理处等相关部门,系统推进校园动火作业安全专项整治工作。
本次整治以强化动火作业全流程安全管理为核心,严格落实审批制度,严禁在场所使用或营业期间开展动火作业,同时强化作业现场管控与人员专项培训,全面筑牢安全防线。具体整治落实情况如下:
审批管理规范化。动火作业实施前,作业单位须提前提交动火作业申请表、作业人员特种作业操作资格证复印件及应急处置预案等材料。经安全保卫部审核通过后,方可启动作业流程,杜绝无审批擅自施工。
现场安全措施精细化。作业前,需彻底清理现场可燃物,足额配置灭火器材,设置警戒线及安全标识,保障疏散通道畅通;作业期间,安排专人全程监护,严格落实 “六必须” 要求,包括做好有效防火分隔、避免交叉作业等;作业结束后,对现场进行全面复查,确认无残留火种后,监护人员及作业人员方可离场。与此同时,统筹安排工作人员,针对食堂、教学楼等人员密集场所,有序开展《关于人员密集场所加强动火作业安全管理的通告》张贴工作,保障张贴位置醒目、信息传达到位。

开展通告张贴工作

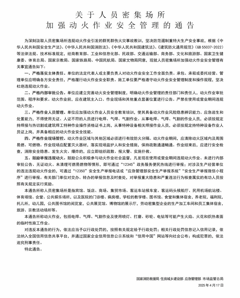
通告内容
人员资质与培训常态化。动火作业人员必须持有焊接与热切割、建筑焊工等有效特种作业操作资格证书,坚决杜绝无证上岗行为。安全保卫部定期组织岗前安全教育培训,重点提升作业人员的风险辨识能力与应急处置水平。
违规处置与责任严肃化。对未办理审批擅自作业、未落实现场安全措施或持假证上岗等违规行为,一经发现立即责令停止作业,并通报相关责任单位。情节严重的,将纳入责任单位年终考核 “一票否决” 范围,涉嫌违法的依法追究法律责任。

动火作业中检查现场安全措施
通过本次专项整治,校园内人员密集场所动火作业安全管理水平得到显著提升,有效防范化解了火灾安全隐患,切实保障了全校师生员工的生命财产安全。下一步,各相关部门将持续协同发力,健全长效管理机制,确保各项整治措施落地见效,共同筑牢校园安全防线,营造安全稳定的校园环境。
文:林洁雨/图:林洁雨/审核:夏延峰/责任编辑:林洁雨